| 报价号 | 价格 |




特 别 提 示
尊敬的用户:
《杭州产权交易所国有资产交易规则》(以下简称资产规则)已于2018年3月1日施行,部分条款特提示如下:
1、第三十一条第二款:采取拍卖以外竞价方式的,意向受让方竞价期间必须进行有效报价,但有其它意向受让方进行有效报价的,可以不报价;
2、第四十四条第一款第五项:信息披露中约定的交易保证金不予退还的其他情形;
资产规则全文可在我所网站(www.hzaee.com)查看。对于规则中提及的“信息披露中约定的交易保证金不予退还的其他情形”请各位用户在查看意向标的披露的信息中重点关注。
杭州产权交易所
2018.03.01
杭州产权交易所在线报价交易须知
一、《杭州产权交易所在线报价交易须知》(以下称“《须知》”)依据杭州产权交易所(以下称“杭交所”)交易规则和《杭州产权交易所O2O交易指引》制定。
二、意向承租方参加本次在线报价活动,应当认真阅读、知悉并遵守杭交所交易规则、《杭州产权交易所O2O交易指引》和本《须知》的规定。
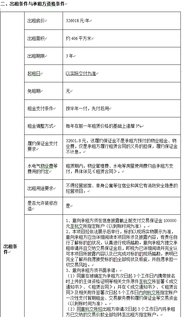
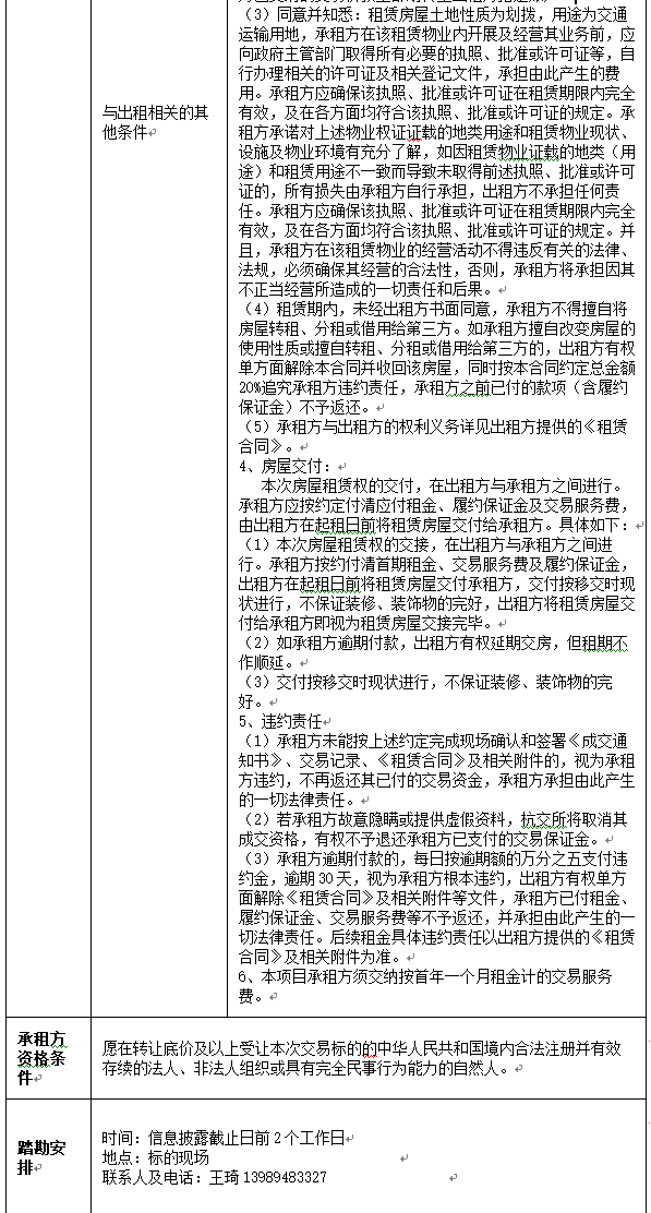
三、本次在线报价标的信息详情详见杭交所网站披露信息。杭交所网站上展示的标的名称、文字描述及其他相关信息等系根据出租方提供的信息进行发布,杭交所不对标的做任何担保。杭交所对标的的介绍及评价,均为参考性意见,不构成对标的的状态、品质和瑕疵等等的担保。意向承租方应自行或委托专人了解标的状况,谨慎判断,并自行承担交易风险。
四、本项目经依法展示后举行,标的以现场实物展示为准,意向承租方应当详细阅读本项目所涉及披露内容,有责任自行了解标的的状况,认真进行现场踏勘。
五、意向承租方提交承租申请并且交纳交易保证金后,即视为已详细阅读并完全认可本项目所披露内容以及已完成对标的的现场踏勘,表明已完全了解并自愿接受标的的全部现状及瑕疵,并自愿承担一切交易风险。
六、意向承租方报名程序
(一)登录产金所进行用户注册。
个体工商户以商户名义交款的,需通过单位页面进行注册;自然人和以经营者个人名义交款的个体工商户进行报名前,须在产金所——个人中心——认证中心进行实名认证。
(二)进入意向标的详情页面,点击“报名并交纳保证金”按钮,提交报名资料及交纳交易保证金。
1、在线上传以下电子资料(复印件需签字盖章):
(1)主体资格证明文件:法人提供营业执照和法定代表人(或负责人)身份证明;非法人组织提供营业执照等登记文件和负责人身份证明;自然人提供身份证复印件。
(2)内部决策及批准文件:法人或非法人组织提供章程或协议等和内部决策文件,如需上级批复的,需提交上级批复文件。
(3)承诺函。
(4)其他有关本次交易报名所需的材料。
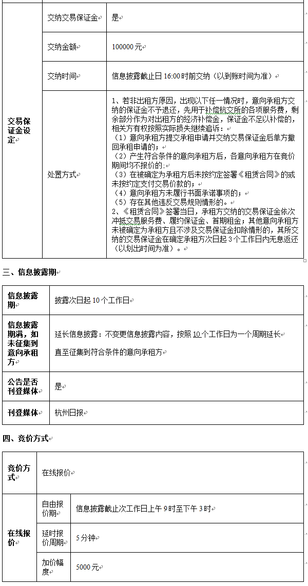
2、在线交纳交易保证金并确认付款。
意向承租方应按照杭交所网站信息披露的要求交纳交易保证金,以款到杭交所指定帐户为准(户名:杭州产权交易所有限责任公司;开户行:杭州银行市民中心支行;账号:3301040160002045899),并在信息披露截止日下午4:30前进入产金所——个人中心——参与项目,对意向标的完成交易保证金的确认付款操作。
(三)激活报价资格。
报名资料审核已通过且交易保证金显示已支付的意向承租方,方具有相应标的的报价资格。意向承租方应在报价截止前在产金所查询并激活相应报名标的的报价资格。
七、在线报价活动结束后,在线报价系统自动生成《成交通知书》。
八、承租方应按照杭交所网站信息披露的《租赁合同 》及其附件等交易合同样本与出租方签约。
九、交易服务费发票由本项目杭州产权交易所有限责任公司开具。
十、交易过程中,杭交所可以依据出租方申请作出或直接作出中止或终结交易的决定,并不受意向承租方追索。
十一、意向承租方提交的报名资料以及签署的文件,与杭交所交易规则、《杭州产权交易所O2O交易指引》、本《须知》和杭交所网站信息披露的所有内容及附件等,一并构成本项目的有效组成部分。
| 报价号 | 价格 | 报价时间 |
|---|---|---|