江苏雨润产业集团有限公司单户债权交易公告
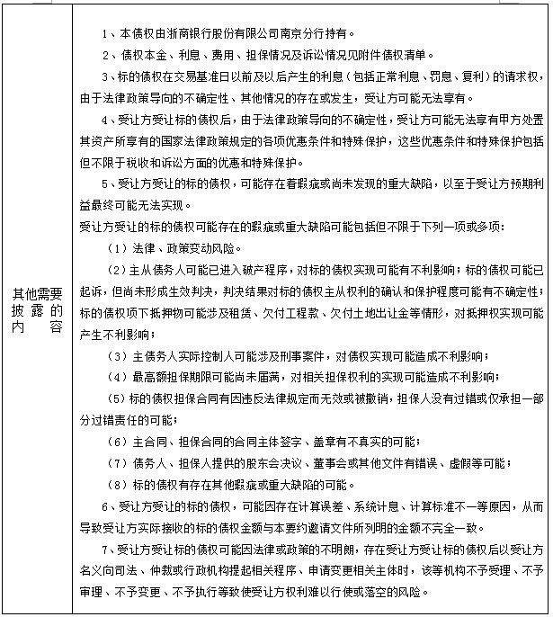
发布日期:2019-08-27 17:25:30受有关单位委托,杭州企业产权交易中心有限公司对单户债权进行公开交易,现公告如下: 一、交易标的: 委托人持有的江苏雨润产业集团有限公司单户债权,截止2019年7月21日,债权总额为人民币22724.578371万元,其中本金为人民币19967.664703万元,代垫费用为人民币0万元,利息(含罚息、复利)为人民币2756.913668万元(实际金额以合同约定和法律规定为准)。三胞集团有限公司承担连带责任保证担保。(债权本金、利息、费用、担保情况及诉讼情况详见附件债权清单。) 二、转让底价为人民币7400万元,交易保证金为人民币2220万元。 三、交易对象: 1、意向受让方仅限于持牌的资产管理公司(指符合财政部、银监会《金融企业不良资产批量转让管理办法》 第三条规定的资产管理公司); 2、国家公务员、金融监管机构工作人员、政法干警、资产公司工作人员、国有企业债务人管理层以及参与资产处置工作的律师、会计师、评估师等中介机构人员等关联人或者上述关联人参与的非金融机构法人,以及与参与不良债权转让的资产公司工作人员、国企债务人或者受托资产评估机构负责人员等有近亲属关系的人员不得参与受让; 3、债务人、保证人或其实际控制人等关联方不得变相出资购买。 四、信息披露截止时间: 2019 年 09 月 03 日下午4:00时整。 即日起接受咨询。符合条件的意向受让方均可在信息披露截止前办理受让申请手续。具体详见交易资料。 五、联系人:施先生 王先生 电话:0571-85085591,0571—85085366 地址:杭州市江干区香樟街2号泛海国际中心A座27楼 网址: www.chanjs.com 杭州产权交易所
|
交易公告更多>>
新闻动态更多>>
-
杭州农交所受邀参加协会一届二次理事会会议暨农村产权交易市场典型案例交流会
2021-01-15 11:30:35 -
无惧高温,杭交所积极推进项目处置
2020-08-14 10:30:08 -
住房公积金松绑 打开购房“窗口期”
2019-12-31 10:18:47 -
二套房贷款最低首付比例降至四成
2019-12-31 10:18:44 -
公积金政策接连放宽 业内:将刺激住房消费积极入市
2017-03-03 20:31:48







